结直肠癌是全球常见癌症,患者死亡率高,肿瘤转移是患者死亡的主要原因,早期筛查和诊断对于改善患者预后至关重要。常规的检查方法如肠镜和组织活检是侵入性的,过程痛苦且存在风险。
结直肠癌是全球常见癌症,患者死亡率高,肿瘤转移是患者死亡的主要原因,早期筛查和诊断对于改善患者预后至关重要。常规的检查方法如肠镜和组织活检是侵入性的,过程痛苦且存在风险。因此,需要发展更有利于临床开展的结直肠癌检测方法。
近期,以色列魏兹曼科学研究所和希伯来大学研究团队在《Nature Biotechnology》杂志发表题为“Multiplexed, single-molecule, epigenetic analysis of plasma-isolated nucleosomes for cancer diagnostics”的文章,开发了一种基于核小体表观遗传标记的血液检测方法,对于结直肠癌诊断可达到92%的精确度。
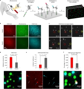
核小体是染色体的基本组成单元,由DNA链缠绕组蛋白而成,当细胞破裂后,核小体脱落到血液中。血液游离核小体保留了丰富的表观遗传信息,为无创液体活检提供了新思路。该研究运用单分子成像方法,可灵敏地在荧光显微镜下捕获核小体表观遗传图谱,通过固相polyT链与核小体polyA链杂交将其固定在表面,并用表征不同表观遗传学修饰的荧光抗体与之结合成像。研究人员应用该技术得到33个健康个体和63个结直肠癌患者血液样本中组蛋白表观遗传修饰和DNA甲基化信息,并检测了来自死亡肿瘤细胞的蛋白质生物标志物,由此得到多维数据,使用机器学习分类,整合了上述三类标志物的分类模型可高效诊断结直肠癌。
本研究开发的检测技术可从小于1mL的血液标本中获取临床相关的多维度信息,有望实现结直肠癌精准诊断,并可能拓展应用于多种癌症、自身免疫病和心脏病等疾病的诊断中,成为传统检测方法的补充或替代工具。
